共计 941 个字符,预计需要花费 3 分钟才能阅读完成。
简介:最近我遇到一个案件需要计算江西省交通事故死亡赔偿清单,经过检索发现,其中依据的一个重要的法律文件(赣高法〔2021〕51号文件)没有检索到,一些检索到的文件质量也不高,我通过各种途径,最后终于得到这个法律文件的高清扫描件PDF(文中附有下载链接),特此分享,供有需要的读者查阅。
江西省高级人民法院关于印发《江西省道路交通事故损害赔偿项目计算标准(试行)》《江西省道路交通事故主要情形损害赔偿责任比例划分标准(试行)》的通知
赣高法〔2021〕51 号
全省各级法院:
为贯彻落实最高人民法院、公安部、司法部、中国银行保险监督管理委员会联合下发的《关于在全国推广道路交通事故损害赔偿纠纷“网上数据一体化处理”改革工作的通知》要求,完善全省道路交通事故损害赔偿纠纷快速处理机制,实现道路交通事故损害赔偿纠纷保险理赔、人民调解、行政调解和司法裁判标准统一,提高纠纷多元化解实效,根据《中华人民共和国民法典》《最高人民法院关于审理人身损害赔偿案件适用法律若干问题的解释(2020年修正)》《最高人民法院关于审理道路交通事故损害赔偿案件适用法律若干问题的解释(2020年修正)》等法律、司法解释规定,结合我省实际,经研究,制定《江西省道路交通事故损害赔偿项目计算标准(试行)》和《江西省道路交通事故主要情形损害赔偿责任比例划分标准(试行)》。
《江西省道路交通事故损害赔偿项目计算标准(试行)》《江西省道路交通事故主要情形损害赔偿责任比例划分标准(试行)》经2021年2月25日省法院审判委员会第3次会议讨论通过,现予以印发。自印发之日起施行,全省各级法院新受理的因机动车交通事故引发的损害赔偿一审案件,应参照适用上述标准。标准施行前法院已经受理、施行后尚未审结的一审、二审案件,以及标准施行前已经终审、施行后当事人申请再审或者按照审判监督程序决定再审的案件,不适用上述标准。试行过程中如遇重大情况和问题,请及时层报省法院立案二庭。
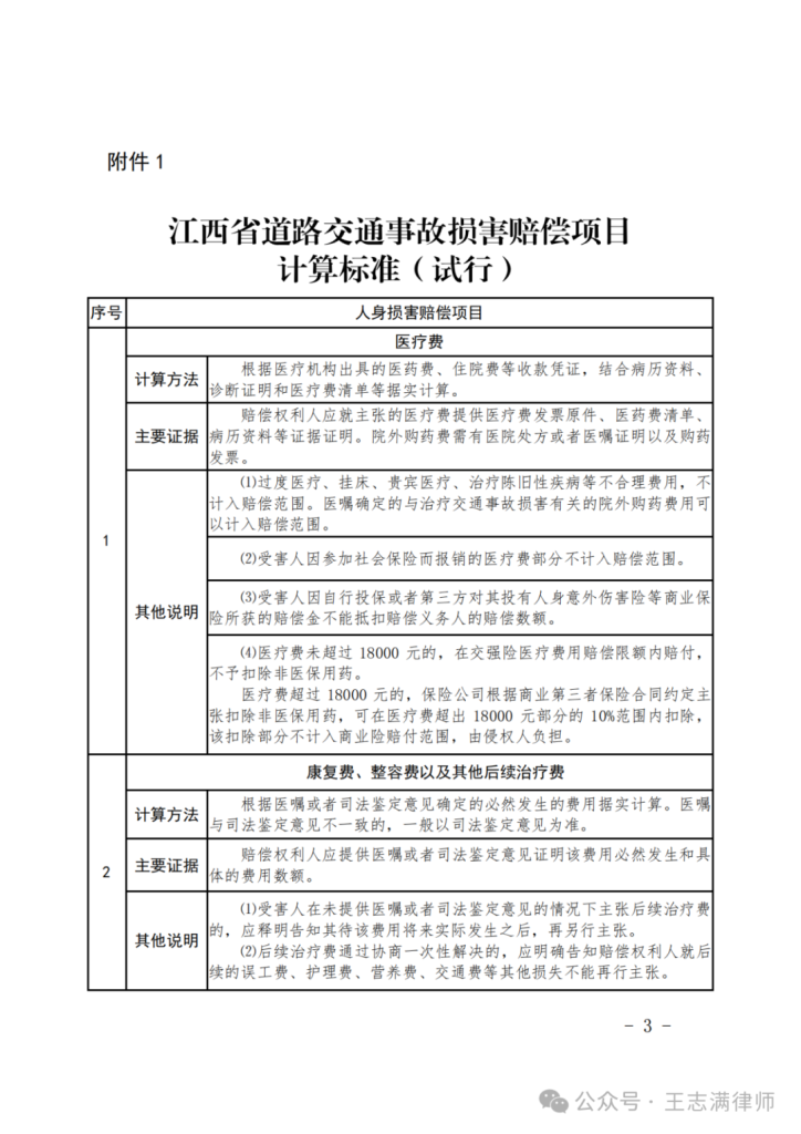
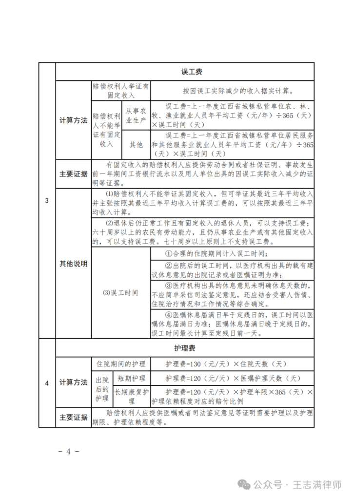
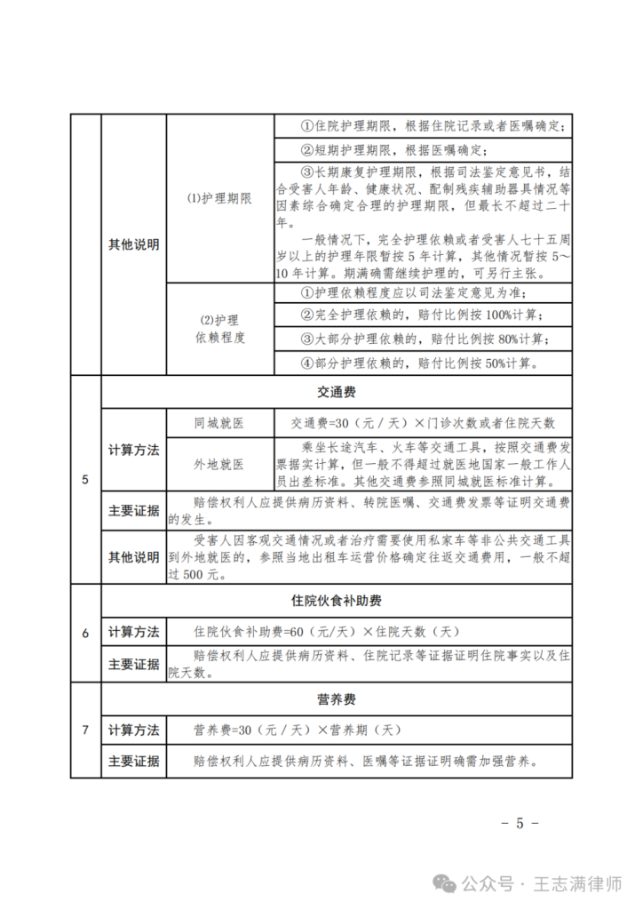
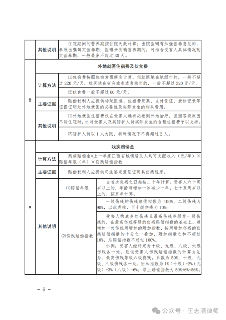
附件:1.《江西省道路交通事故损害赔偿项目计算标准 (试行)》
2.《江西省道路交通事故主要情形损害赔偿责任 比例划分标准(试行)》
江西省高级人民法院
2021 年 6 月 8 日
赣高法〔2021〕51号文件下下载链接:https://kdocs.cn/l/clp979ovj6sr














