共计 361 个字符,预计需要花费 1 分钟才能阅读完成。
简介:近期我在南昌西湖区法院提交立案的过程中,其中对于“送达地址确认书、退费账号确认书”2份材料,我提交的是通用模板(《人民法院送达地址送达方式确认书》模板、《退费账户确认书》模板),立案窗口的工作人员提醒下次最好使用南昌市西湖区法院的固定模板,故我将南昌市西湖区法院的最新文书模板进行如下更新,方便有需要的各位下载使用。
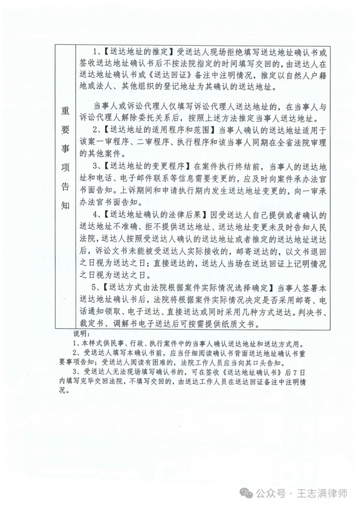
一、南昌市西湖区人民法院送达地址确认书
来源:南昌市西湖区人民法院诉讼服务中心立案窗口
文件来源时间:2025年7月31日


PDF文件下载链接:https://kdocs.cn/l/cqGIwtWGALTK
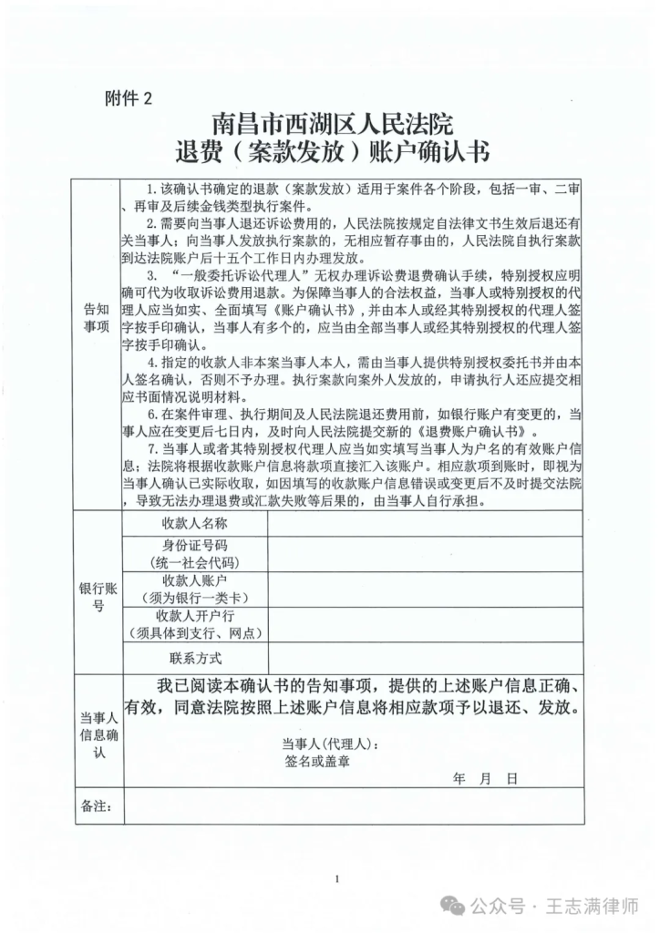
二、南昌市西湖区人民法院退费账户确认书
来源:南昌市西湖区人民法院诉讼服务中心立案窗口
文件来源时间:2025年7月31日

PDF文件下载链接:https://kdocs.cn/l/clsXYGei16lt
正文完
关注王志满律师微信公众号查看原文
发表至: 默认分类
2025年10月25日
